
电源环路响应测试方案
泰克电源环路响应测试套件 TPS-5000-CLR
系统背景
电源是现代工业的基石,为了设计出效率更高、噪声
更小的电源类产品,工程师就需要花更多的时间和精
力在电源的完整性上面(PDN),而针对电源完整性
来说除了我们经常提到的开关损耗、输入电源质量、
输出纹波测试等以外,我们还会涉及到环路响应测试。
环路响应测试帮助评估开关电源的稳定性,利用伯德
图来观察电源控制环路在不同频率下的增益和相位,
是一种被广泛采用的高效且直观的判断环路稳定性的
方法。传统方法是需要使用网络分析仪或者专有的设
备来测试,但是相对来说这种测试成本就非常高了。
我们推荐使用电源开发工程师现有的泰克示波器设备
来进行环路响应测试。
系统说明
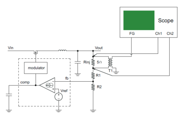
可以使用配有信号源的示波器测量反馈环路电路在其 工作条件下的特性。在进行环路响应测量的时候需要 利用相应的电路把信号源提供的扫频信号叠加到被测 的反馈环路上,我们可以使用第三方的信号注入器产 品例如 PICOTEST J2100 系列。利用示波器内嵌的功 能控制模块或者上位机软件控制信号源通过信号注入 器将扫频信号输入到注入电阻两端,并利用示波器测 量注入电阻两侧的同频点信号,随后把这两个测量结 果进行比值计算得到最终的测量结果。
注入的扫频信号幅度不能太高,以避免反馈环路进入非 线性区域。但也需要注意,由于注入电阻本身的阻值较低,从信号源输出的信号幅度会被大幅的衰减,所以控 制信号源的输出幅度时也不能太低,需要根据待测物的 实际工作电压、本身噪声情况等因素来选择合理的幅值。 此外,注入的信号经过电源反馈环路的抑制还会进一步 衰减,在整个扫频过程中要求整体测量系统能够具备较 低的底噪,以及良好的小信号拾取能力。

泰克新 4、新 5 系示波器仰赖于其 12bit 的 ADC 以及
先进的硬件设计,具有先天性的优势。对于其他示波
器也应当启动高分辨率模式以便获取更好的测试结果。
在探头方面,一方面我们要使用高输入阻抗的探头来
完成探测,以免影响反馈环路的工作;另一方面,在
扫频的过程中由于监测的信号往往可能会达到 10mV
的量级乃至更低,通常的 10:1 探头会引入极大的误
差,因此我们必须使用 1:1 或者 2:1 的低衰减比探头,
例 如 泰 克 P2220 6MHz 带 宽 1:1 探 头 或 者 TPP0502
500MHz 探头 2:1 探头,并注意尽量使用较短的地
线。尤其是如果环路响应测试高频段需要做到 1MHz
以上的场景,高带宽的 TPP0502 探头配合 PicoTest
J2101A(10Hz-45MHz)是优先推荐的配置。

常规的测量频率范围通常是从 10 Hz 或 100 Hz 的低 频处开始测量。但一般说来,对测量 DC-DC 变换器 的环路特征最重要的频率范围主要是在几 kHz 到几百 kHz 之间,电路输出级 LC 滤波器的谐振频率和环路的 穿越频率一般都在这个范围内。此外,电源对于不同 频段的注入信号的扰动耐受和抑制能力各有不同,测 试系统最好能允许控制注入信号在不同频段设置不同 的幅度,这样也有助于快速高效地完成环路响应测试。
当我们准确采集到注入电阻两端的电压信号后,程序 需要控制示波器测量在反馈网络(Vin)的顶部和电 源直流输出(Vout)上的交流电压电平,计算在扫描 频段内每个测试频率点上的增益,dB= 20Log(Vout/ Vin),同时还测量 Vin 和 Vout 之间的相位差,并绘制 出伯德图。 以下是分别使用泰克 MSO5 示波器内置的环路响应分 析功能和基于泰克 MDO3000 配合上位机程序对于两 个不同电源进行环路响应测试的实测结果:


得到伯德图之后,我们可以看到该待测电源的相位裕 量、穿越频率、增益裕量等信息,还可以使用游标去 检查每一个测试频点处的增益和相位以获得更详细的 信息,以帮助我们针对性地改善电源设计。
相关配置:
MSO4/5 MSO4 或 MSO5 系示波器
4/5-PWR MSO4 或 MSO5 电源测试选件
4/5-AFG MSO4 或 MSO5 示波器 AFG 选件
MDO3 MDO3 系示波器 3-AFG MDO3 系示波器 AFG 选件
MDO3000/ 混合域示波器
MDO4000C MDO3AFG/ MDO3000/4000 示波器 AFG 选件 MDO4AFG
TPP0502 500MHz 2x 电压探头
P2220/P2221 6MHz 1x/200MHz 10x 电压探头