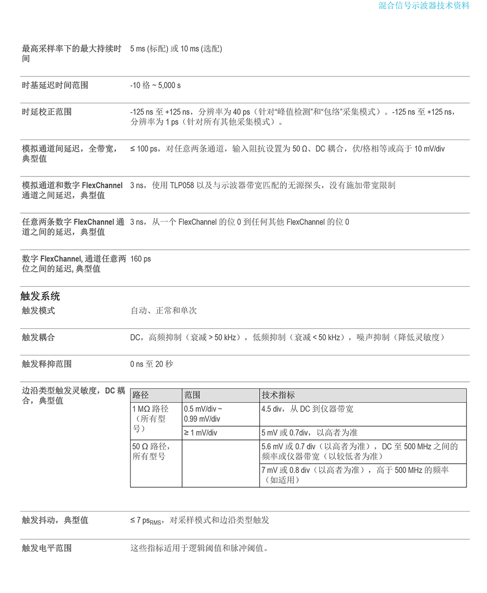
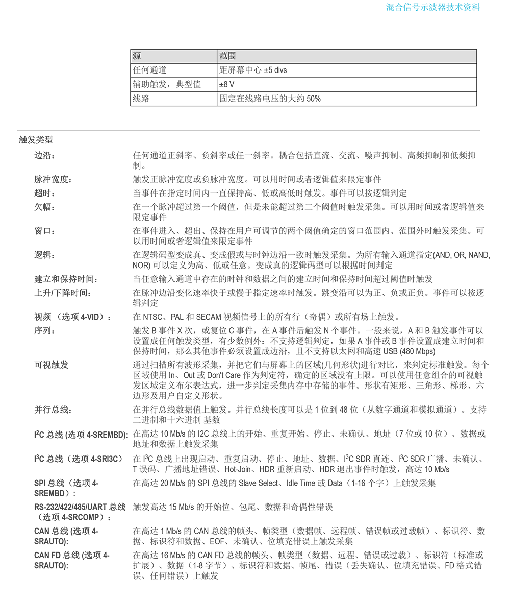
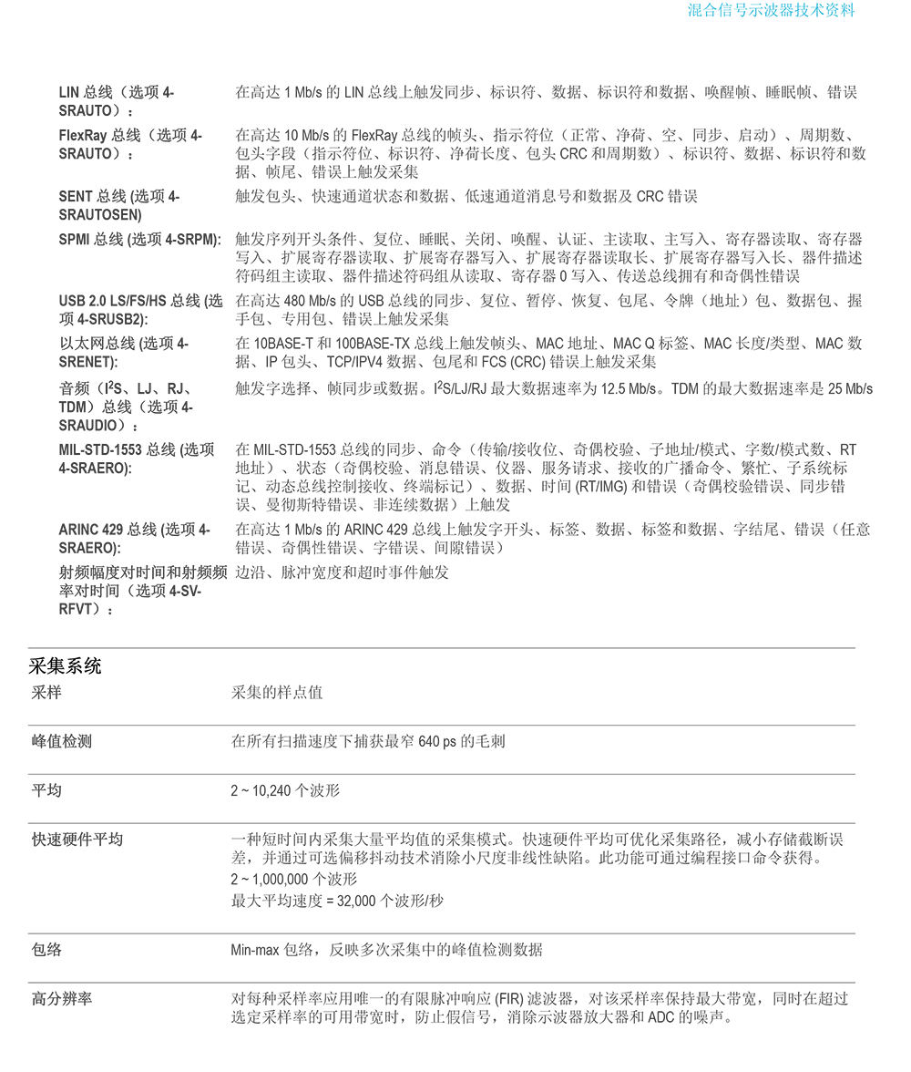
输入通道
- 4 或 6 路 FlexChannel 输入
- 每个 FlexChannel 提供一个模拟信号输入或者连接TLP058 探头实现 8 路数字逻辑输入
带宽1
- 200 MHz、350 MHz、500 MHz、1 GHz 或 1.5 GHz
采样率
- 在所有模拟/数字通道上实时采样率高达 6.25 GS/s
记录长度
- 31.25 或 62.5 M 点
垂直分辨率
- 12 位
- 高分辨率模式下高达 16 位


输入通道
带宽1
采样率
记录长度
垂直分辨率
信号生成1
数字电压表2
触发频率计数器2
高级分析
协议支持3
显示器
尺寸(高 x 宽 x 深)
重量






|
|||||||||||||||||||||||||||||||||||||||||||||||||||||||||||||||||||||||
|---|---|---|---|---|---|---|---|---|---|---|---|---|---|---|---|---|---|---|---|---|---|---|---|---|---|---|---|---|---|---|---|---|---|---|---|---|---|---|---|---|---|---|---|---|---|---|---|---|---|---|---|---|---|---|---|---|---|---|---|---|---|---|---|---|---|---|---|---|---|---|---|