
特点:
*可同时提供电力电子分析,设计,模拟与实际操作验证
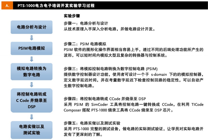
*在PSIM下以建立硬件电路的方式完成程序撰写并烧录程序,使完全不会DSP软件撰写的学习者也能轻松完成程序编写,快速进入数字控制领域
*固纬电子提供可靠的产品验证,完整的教育训练,完善的售后保修服务
*本教具提供完整的实验教材,包括SimCoder使用,建立硬件方式撰写程序的方法、详细教具各部分电路说明,详细的实验电路原理与设计,PSIM电路模拟档,DSP硬件规划及设定,程序烧录方法等。
*本教具提供完整教学PPT供教师及使用者参考

PTS-1000 电力电子培训系统
PEK-110 单相逆变器模组
PEK-120 DC-DC转换器模组(选配)